太阳集团网站8722
电子地图
后台管理
首页
学院新闻
通知公告
学术之窗
太阳概况
学院简介
管理团队
组织机构
联系方式
院长信箱
教师与研究
物流管理系
信息管理系
工商管理系
生态文旅系
财务管理系
实验实训中心
科研成果
本科生教育
专业介绍
一流课程
教研项目
学科竞赛
实训平台
管理制度
审核评估
饶斌班
新闻报道
专业介绍
招生信息
研究生教育
招生信息
硕士点介绍
硕士生导师
规章制度
学位点建设
导师风采
太阳集团
湖北省“强国行”专项行动
党建工作
工会工作
清廉商院
学生工作
学工动态
学工队伍
学风建设
团学活动
奖贷助保
常用下载
招生就业
招生信息
专业介绍
就业招聘
校友
校友工作
校友风采
首页
学院新闻
通知公告
学术之窗
当前位置:
首页
>>
通知公告
>>
正文
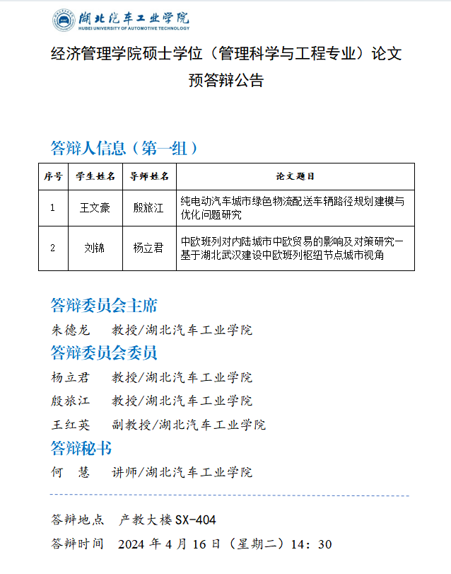
经济管理学院2024年上半年硕士学位论文预答辩公告(一)
发布时间:2024-04-15 作者: 浏览次数:
上一条:
经济管理学院2024年上半年硕士学位论文预答辩公告(二)
下一条:
经济管理学院2024年4月发展对象公示(教工)
中国·太阳集团tcy8722(MACAU)官方网站 版权所有@2021年 学院地址:湖北省十堰市车城西路167号
邮编:442002 电话:0719-8512738